云南建投第一勘察设计有限公司招聘简章
云南建投第一勘察设计有限公司创建于20世纪80年代,是云南省建设投资控股集团有限公司控股二级子公司。专业技术力量雄厚,装备先进,管理完善。经过近四十年的发展,公司业务由单一走向多元,形成了以勘察设计板块为发展核心、“大岩土”全产业链为基础的产业布局。稳步成长为专业力量雄厚、技术装备先进,集测绘、工程勘察、工程设计、工程测试、岩土工程施工、工程检测、工程咨询为一体的具有较强综合实力的行业领先企业。
现因公司业务发展需要,现面向集团内外部单位开展招聘工作,招聘岗位及流程如下:
#01招聘岗位信息
01.社会招聘
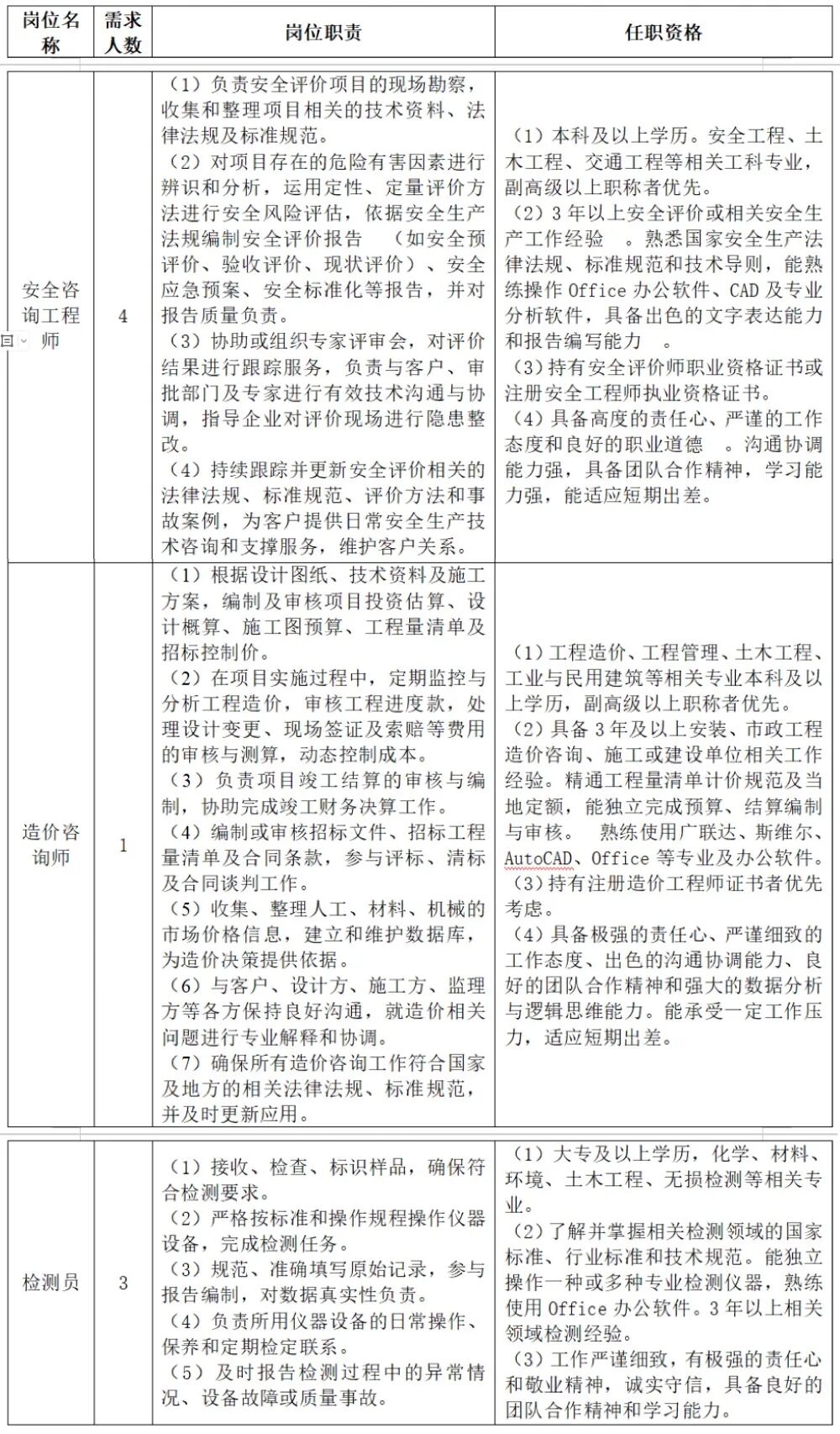
以下岗位面向社会公开招聘:

02.集团内常态化公开竞聘
以下岗位面向集团内部,常态化开展竞聘。

#02报名条件
(一)具有中华人民共和国国籍。
(二)拥护中华人民共和国宪法,拥护中国共产党领导和社会主义制度。
(三)遵纪守法、诚实守信、品行端正,认同云南建投企业文化,无违法犯罪记录。
(四)积极乐观、责任心强,愿意到基层一线项目工作,服从公司统一调配,具有良好的学习能力、沟通能力、适应能力和团队合作精神。
(五)具有正常履行岗位职责的身体条件和心理素质。
(六)满足报名岗位所需要的资格条件。
(七)有下列情形之一的人员不得报名:
1.因犯罪受过刑事处罚的人员、被开除中国共产党党籍的人员、被开除公职的人员、吸毒人员、被依法列为失信联合惩戒对象的人员;
2.属于刑事案件被告人、犯罪嫌疑人,司法机关尚未撤销案件、检察机关尚未作出不起诉决定或人民法院尚未宣告无罪的人员;
3.尚未解除党纪、政务处分或正在接受纪律审查的人员;
4.在各级公职人员招考中被认定有舞弊等严重违反录用纪律行为的人员;
5.其他不符合聘用的情形。
#03工作程序及有关事宜
01.报名
1.满足社会招聘条件的人员,将个人简历与学历学位证书、职称、新利18体育网站 等证书扫描件发送到我单位指定邮箱ynjtyks_hr@163.com(文件命名为“姓名-申请岗位”)
2.参与集团内部常态化公开竞聘的职工,通过数字建投—云南省建设投资控股集团有限公司架构工作台—集团内部公开竞聘板块搜索“云南建投第一勘察设计有限公司”选择对应岗位进行投递。
02.资格审查
社会招聘简历投递截止时间为2025年9月28日18时(北京时间),单位人力资源管理部严格按照规定的招聘条件对报名人员进行资格审查,符合条件的确定为测评候选人,资格审查未通过人员不另行通知。
集团内常态化公开竞聘岗位长期有效,招满为止,具体面试时间及地点将通过短信另行通知。
03.人才测评
资格审查通过人员,由公司人力资源管理部组建人才测评小组对候选人进行测评,测评过程由单位纪检部门参与监督。面试地址及时间等相关事宜以短信发送,届时未到场参加测评的,视为自动放弃。
04.背景调查
单位人力资源管理部对拟录用人员进行资格复核及背景调查,调查内容包括学历证明、社保参保证明、无犯罪证明、相关证书查验、个人体检报告、个人征信情况、个人业绩情况等。
05.组织决策
拟录用人员由单位按照有关决策程序进行研究审议。
06.公示
经审议通过的拟录用人员,进行公示,公示期不少于7天。公示期间,如若收到单位或个人反映问题,由相关部门进行调查核实。
07.入职
经公示无异议的拟录用人员,按照《中华人民共和国劳动合同法》和单位规章制度办理入职手续。
08.联系方式
招聘联系人:杨老师;
联系电话:0871-65340124;
联系地址:云南省昆明市五华区羊仙坡南路4号。
来源:https://mp.weixin.qq.com/s/tm2UicusZQR74WrRKk48LQ


